Jump to content
  • 0

Жична или безжична мрежа в сграда с много стени?


dabadaba

Въпрос

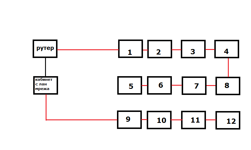
Налага се да се разшири интернета в една сграда - училище, като засега интернет има само в кабинета по ИТ. Изискването е следното: Да има интернет за поне един компютър във всяка класна стая. Схемата е следната:

post-603-0-70308800-1348665083_thumb.png

като с червено е отбелязано как могат да се прекарат евентуално кабели. В момента ролята на рутер се върши от един стар комп с два лана и една безжична карта. Безжичното покритие е достатъчно само за стаи с номера 1, 2, 5 и 6 но наистина само за един компютър (две чертички).

Как да се направи? Жично, или безжично, с какви кабели или устройства, но да е тънко като бюджет. Какъв рутер да се сложи, защото има възможност за интернет от два доставчика?

Най-далечните стаи са с номера 4, 8 и 12, като разстоянието е не повече от 60 метра. Безжично мога да стъкмя някаква мрежа, но нямам никакъв опит в жичните за такова задание. Стените също са дебели, но не е проблем да се пробият дупки, щом се налага.

Дайте някакви идеи за:

  1. Рутер

  2. Безжични устройства

  3. Кабел и жични устройства
Адрес на коментара
Сподели в други сайтове

Recommended Posts

  • 0

Access point в коридора :) за да можеш да покриеш и останалите стаи.. :) а за кабелните ако искаш да е културно вадиш розетки в всяка стая, прибираш кабела в кабелни канали и така що годе ще стане читаво.. след като няма окабеляване при груб строеж друго читаво решение не виждам освен да си играеш да къртиш прибираш кабел затваряш и т.н което не ми се струва удачно. :)

Адрес на коментара
Сподели в други сайтове

  • 0

пускаш 1 суич в стаята с рутера, от него пускаш в кабелни канали жици до всички стаи. в стая 4, 5 и 12 слагаш по едно Тп-линкче от 30лв. рутера може да си остане същия комп или да закупиш друг рутер (може и втора ръка от форума). остават само настройките, но те не са проблем.

Теория - това е когато знаете всичко, но нищо не работи

Практика - това е когато всичко работи, но не знаете защо

При нас съчетаваме теорията с практиката - НИЩО не работи и нямаме понятие защо!!!

Адрес на коментара
Сподели в други сайтове

  • 0

Аз лично бих пуснал кабел до всяка стая може и в отделен в лан и за цвят wifi който както му харесва.

Analog Audio™

Адрес на коментара
Сподели в други сайтове

  • 0

1бр RB750G

3бр TL740-N

1бр 16портов суич

кабел - достатъчно за да обиколиш кадърно всичко.

това ми е идеята и на мен, един суич при рутера и кабел до всяка стая отделен. вифитата в посочените стаи

Теория - това е когато знаете всичко, но нищо не работи

Практика - това е когато всичко работи, но не знаете защо

При нас съчетаваме теорията с практиката - НИЩО не работи и нямаме понятие защо!!!

Адрес на коментара
Сподели в други сайтове

  • 0

От опита ми с даскалите - лан до всеги комп. Всичко друго е предпоставка за проблем. Най-добре извикайте доставчика да го направи, сигурно по-евтино ще ви излезе.

  • Харесай 1
Адрес на коментара
Сподели в други сайтове

  • 0

Налага се да се разшири интернета в една сграда - училище, като засега интернет има само в кабинета по ИТ. Изискването е следното: Да има интернет за поне един компютър във всяка класна стая. Схемата е следната:

post-603-0-70308800-1348665083_thumb.png

като с червено е отбелязано как могат да се прекарат евентуално кабели. В момента ролята на рутер се върши от един стар комп с два лана и една безжична карта. Безжичното покритие е достатъчно само за стаи с номера 1, 2, 5 и 6 но наистина само за един компютър (две чертички).

Как да се направи? Жично, или безжично, с какви кабели или устройства, но да е тънко като бюджет. Какъв рутер да се сложи, защото има възможност за интернет от два доставчика?

Най-далечните стаи са с номера 4, 8 и 12, като разстоянието е не повече от 60 метра. Безжично мога да стъкмя някаква мрежа, но нямам никакъв опит в жичните за такова задание. Стените също са дебели, но не е проблем да се пробият дупки, щом се налага.

Дайте някакви идеи за:

  1. Рутер

  2. Безжични устройства

  3. Кабел и жични устройства

Факта, че питаш как да го направиш означава че незнаеш какво искаш да постигнеш.

Това че питаш с какво да го направиш означава още повече че незнаеш какво искаш да постигнеш

А като незнаеш какво искаш да постигнеш - никога няма да го постигнеш.

Съвета ми е, недей да прахосваш парите на училището, Недей взимай работата и парите на тези които знаят какво трябва да направят.

Адрес на коментара
Сподели в други сайтове

  • 0
  • Администратор

100 % всички са на една фаза, ползвай "нет по тока" по малко техника по малко шанс за неауторизиран достъп = по дълъг и спокоен сън

Харесай поста ^^^
acer.gif htc.gifsigpic4024_2.gif

Форумът е за взаимопомощ а не за свършване на чужда работа

RB951Ui-2HnD / RBD25GR-5HPACQD2HPND&R11E-LTE6 /  RB952Ui-5ac2nD-TC


ɹɐǝɥ uɐɔ noʎ ǝɹoɯ ǝɥʇ 'ǝɯoɔǝq noʎ ɹǝʇǝınb ǝɥʇ

Адрес на коментара
Сподели в други сайтове

  • 0

100 % всички са на една фаза, ползвай "нет по тока" по малко техника по малко шанс за неауторизиран достъп = по дълъг и спокоен сън

За това не се бях сетил, много добра идея. Имам шест такива устройства, мога да ги дам на символична цена.

Адрес на коментара
Сподели в други сайтове

  • 0

Аз съм твърдо ЗА жичен Ethernet LAN. В училищата компютрите са бъкани със всевъзможни бацили и най-кадърният Уайрлес ще умре. Изковаване на кабелите в коридорите, възможно най високо, централно захранване за суичовете и всичко ще е ок. Може и някой и друг безжичен рутер, но те да са като екстра а не основен метод за свързаност.

Адрес на коментара
Сподели в други сайтове

  • 0

100 % всички са на една фаза, ползвай "нет по тока" по малко техника по малко шанс за неауторизиран достъп = по дълъг и спокоен сън

Ако е малко училището със сигурност са на 1 фаза класните стаи. Но другите кабинети - вероятно не са.

HomePlug устройствата не са лоши, но трябва да ползваш нещо по-марково за да има добър резултат. А цената му от своя страна надминава цената на кабелите.

Адрес на коментара
Сподели в други сайтове

  • 0

За това не се бях сетил, много добра идея. Имам шест такива устройства, мога да ги дам на символична цена.

Нещо такова ли са? Мина ми като идея и за такъв вариант, но ми се вижда малко несериозно. Ако наистина са на символична цена, мога да взема 1-2 за опит.

Факта, че питаш как да го направиш означава че незнаеш какво искаш да постигнеш.

Това че питаш с какво да го направиш означава още повече че незнаеш какво искаш да постигнеш

А като незнаеш какво искаш да постигнеш - никога няма да го постигнеш.

Съвета ми е, недей да прахосваш парите на училището, Недей взимай работата и парите на тези които знаят какво трябва да направят.

Не се тревожи за парите на училището. Точно такива, които знаеха какво трябва да направят, взеха каквото можаха и дълги години се плащаха грешни пари за тоя дето духа. Сега интернета в училището е без такса и върви със скорост 20 Mbps в залата с компютрите, а идеята е да има интернет и в останалите стаи с поне 5-6 Mbps. Ще го направя да е така и ще струва минимум 200 лв сега, или не повече от 600, но догодина. Искам да е надеждно за да не ме проклетисват после. Ако трябва, ще се прави на части, тази и следващата година, затова и питам на какъв вариант да заложа, защото ако е жичен, наистина има доста къртене, а и не може да се работи през учебно време.

Адрес на коментара
Сподели в други сайтове

  • 0

12 switcha са около 200 лева.

180 метра кабел са около 60 лева.

Рутер сапунерка - 40 лева. Ако не се навият да го рестартират всеки ден - едно линуксче с НАТ ще ти струва 100-на лева.

RJ буксите няма да ги смятаме.

1 ден работа.

Всичко на всичко 300 лева без надницата на човека с перфоратора.

Какво толкова се чудиш и питаш ?

От това по-добро е само оптиката.

  • Харесай 1
Адрес на коментара
Сподели в други сайтове

  • 0

Много чудене, за елементарен проект.

Заложи на чисто кабелно изпълнение с максимално пасивна среда - т.е. повече кабели и един комутатор някъде където влиза интернет-а.

Догодина ако има бюджет ще си вземеш и безжична техника за някакво покритие и едва тогава ще мислиш къде и какво и как.

Варианта на коелгата Mupo neTkoB е добър, като не ползваш TP-Link-овете на този етап.

Ако бюджета е толкова ограничен, смятай по 1 кабел за две стаи - цепиш си кабела по стаи.

Къртенето не е толкова много, монтираш си PVC канали в коридора, дупка през стената към стаята и вътре розетка.

За пример, една сграда със горе долу 140 стаи - полагахме PVC канали в коридорите, 4-ма човека за 3 дена реализирахме цялата сграда заедно с 3 комуникационни шкафа, дупки през етажите с PVC тръги и прочие (без дупките по стаите за розетки). Това, което си показал на снимката се прави за максимум 1 ден, хващате се в ръце за един уикенд, уговаряте се с управата и сте готови.

“...ние, можещите водени от незнаещите, вършим невъзможното за кефа на неблагодарните. И сме направили толкова много, с толкова малко, за толкова дълго време, че сме се квалифицирали да правим всичко от нищо...”, Константин Йозеф Иречек, 13.12.1881 г.

Адрес на коментара
Сподели в други сайтове

  • 0

1 брой NS M2 насочен от кабинета към стаите (в коридора на средния етаж разбира се) и ще настъпи щастие ;D вервайте ми!

В краен случай ако после ви слабее в крайните кабинети - един кабел с PoE по коридора и добавяш още един или без окабеляване - слагаш втория в противоположния край да гледа първия и го пускаш рипитър.

Всичко друго е мъка без софтуер за мениджмънта му!!!

Редактирано от MiPSus

... и яз можем, и тате може, ма козата си сака пръч!

Адрес на коментара
Сподели в други сайтове

Създайте нов акаунт или се впишете, за да коментирате

За да коментирате, трябва да имате регистрация

Създайте акаунт

Присъединете се към нашата общност. Регистрацията става бързо!

Регистрация на нов акаунт

Вход

Имате акаунт? Впишете се оттук.

Вписване
  • Потребители разглеждащи страницата   0 потребители

    • No registered users viewing this page.
×
×
  • Създай нов...

Important Information

By using this site, you agree to our Terms of Use.