DD-WRT Публикувано 25 Юли, 2013 Доклад Сподели Публикувано 25 Юли, 2013 Здравейте колеги, търся схема на кабел RS232 TTL 3,3V, но със схема, различна от max3232, защото трудно се намира. Благодаря Адрес на коментара Сподели в други сайтове More sharing options...
Mihail Peltekov Отговорено 25 Юли, 2013 Доклад Сподели Отговорено 25 Юли, 2013 Ами тук я има и още на други места вероятно И кит има даже тук Адрес на коментара Сподели в други сайтове More sharing options...
DD-WRT Отговорено 25 Юли, 2013 Автор Доклад Сподели Отговорено 25 Юли, 2013 Благодаря колега ! Само да попитам за направата на тази схема нали трябва през GND от RS232, MAX232 да се направи връзка ? Адрес на коментара Сподели в други сайтове More sharing options...
freenet Отговорено 25 Юли, 2013 Доклад Сподели Отговорено 25 Юли, 2013 http://www.elimex.bg/search.html?phrase=max3232 koe му е трудното ? "Публикувано на: Съб Дек 03, 2011 1:15 pm Търся интегрална схема еквивалентна на maxim max3232. Ако може да е от http://www.elimex.bg/category/610/is-in ... tml?page=1магазин. Трябва ми за http://www.dd-wrt.com/phpBB2/viewtopic.php?t=64016. Освен интегралната схема и USB кабел какви други компоненти са ми необходими ? Няма да инсталирам dd-wrt, просто ще си флашна стария фърмуер Благодаря." 2 години кусур я търсиш баси не за вярване ! Адрес на коментара Сподели в други сайтове More sharing options...
master Отговорено 25 Юли, 2013 Доклад Сподели Отговорено 25 Юли, 2013 И във форума има. Analog Audio™ Адрес на коментара Сподели в други сайтове More sharing options...
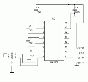
donioi Отговорено 25 Юли, 2013 Доклад Сподели Отговорено 25 Юли, 2013 Потруди се малко.Ето и от мен Адрес на коментара Сподели в други сайтове More sharing options...
DD-WRT Отговорено 25 Юли, 2013 Автор Доклад Сподели Отговорено 25 Юли, 2013 http://www.elimex.bg/search.html?phrase=max3232 koe му е трудното ? "Публикувано на: Съб Дек 03, 2011 1:15 pm Търся интегрална схема еквивалентна на maxim max3232. Ако може да е от http://www.elimex.bg/category/610/is-in ... tml?page=1магазин. Трябва ми за http://www.dd-wrt.com/phpBB2/viewtopic.php?t=64016. Освен интегралната схема и USB кабел какви други компоненти са ми необходими ? Няма да инсталирам dd-wrt, просто ще си флашна стария фърмуер Благодаря." 2 години кусур я търсиш баси не за вярване ! Там попитах и ми казаха, че не са получавали изобщо във цялата верига вече и няма да предлагат занапред. Иначе щях да си взема и да сглобя схемата. И нямам толкова железни нерви чак пък за 2 години да търся нещо. Идеята ми беше да пробвам с ST3232 , понеже е на принципа на MAX3232, но не я намирам, за да я закупя Потруди се малко.Ето и от мен Благодаря, но на мен ми трябва за 3.3V, но мисля на една експериментална платка да сглобя схеми на 3.3V и 5V. Все пак и тази схеми ми е необходима Адрес на коментара Сподели в други сайтове More sharing options...
freenet Отговорено 25 Юли, 2013 Доклад Сподели Отговорено 25 Юли, 2013 (Редактирано) http://www.futurel.bg/index.php?pg_id=2&g_id=15588&sg_id=80661&sid=15933fef94835fe80ca4235ac6fd6f2e&lang=bg има я и тук също >>>>>>>>> http://www.ebay.co.uk/sch/i.html?_odkw=Panasonic+Blu-Ray+6X+Burner+USB+External+DVD+Drive+UJ240+UJ-240&_osacat=0&_from=R40&_trksid=p2045573.m570.l1313.TR1.TRC0.A0&_nkw=MAX3232&_sacat=0 сега разговарях с Елимекс г.Горна Оряховица (най са ми близо ) също я имат налична в системата(това значи в някой от магазините им в страната) и ми предлагат доставка до седмица http://elimex.bg/search.html?phrase=max3232 Редактирано 25 Юли, 2013 от freenet Адрес на коментара Сподели в други сайтове More sharing options...
DD-WRT Отговорено 25 Юли, 2013 Автор Доклад Сподели Отговорено 25 Юли, 2013 (Редактирано) http://www.futurel.bg/index.php?pg_id=2&g_id=15588&sg_id=80661&sid=15933fef94835fe80ca4235ac6fd6f2e&lang=bg има я и тук също >>>>>>>>> http://www.ebay.co.uk/sch/i.html?_odkw=Panasonic+Blu-Ray+6X+Burner+USB+External+DVD+Drive+UJ240+UJ-240&_osacat=0&_from=R40&_trksid=p2045573.m570.l1313.TR1.TRC0.A0&_nkw=MAX3232&_sacat=0 сега разговарях с Елимекс г.Горна Оряховица (най са ми близо ) също я имат налична в системата(това значи в някой от магазините им в страната) и ми предлагат доставка до седмица http://elimex.bg/search.html?phrase=max3232 На мен пък от софийски магазин на Елимекс ми казаха че няма да получават вече, но както и да е сега няма да спорим за една интегрална схема. Освен с MAX3232 и ST3232 може ли с друга интегрална схема да се постигне същия ефект ? Редактирано 25 Юли, 2013 от DD-WRT Адрес на коментара Сподели в други сайтове More sharing options...
freenet Отговорено 25 Юли, 2013 Доклад Сподели Отговорено 25 Юли, 2013 кажи ще ти я купя dip или smd ? Адрес на коментара Сподели в други сайтове More sharing options...
DD-WRT Отговорено 26 Юли, 2013 Автор Доклад Сподели Отговорено 26 Юли, 2013 кажи ще ти я купя dip или smd ? Защо да ми я купуваш ? Ако нямах възможност щях да пиша в но не съм стигнал до 5 лева ! Просто искам да експериментирам, а не да икономисам 5 лева ! Има ли начин да захраня MAX232 от компютъра и да имам на изхода само TX, RX, GND и как ? Адрес на коментара Сподели в други сайтове More sharing options...
Tsunami Отговорено 26 Юли, 2013 Доклад Сподели Отговорено 26 Юли, 2013 И за какво ти е да измисляш нови начини за свързване? Топлата вода е открита. Захранваш от устройството за да спазиш TTL нивата. Адрес на коментара Сподели в други сайтове More sharing options...
DD-WRT Отговорено 26 Юли, 2013 Автор Доклад Сподели Отговорено 26 Юли, 2013 И за какво ти е да измисляш нови начини за свързване? Топлата вода е открита. Захранваш от устройството за да спазиш TTL нивата. Защото в момента нямам устройство, от което да излизат 5V, а искам само да изпробвам дали ще работи Адрес на коментара Сподели в други сайтове More sharing options...
Tsunami Отговорено 26 Юли, 2013 Доклад Сподели Отговорено 26 Юли, 2013 щом имаш желание за проби и не слушаш . Вземи си 5в от USB-то (двете крайни) Адрес на коментара Сподели в други сайтове More sharing options...
DD-WRT Отговорено 26 Юли, 2013 Автор Доклад Сподели Отговорено 26 Юли, 2013 щом имаш желание за проби и не слушаш . Вземи си 5в от USB-то (двете крайни) тоест казваш да закача от USB-то 5V на VCC и GND на USB-то към GND-то на MAX232 и разбира се да свържа TX и RX на MAX232, после да пробвам като напиша нещо в терминала дали го виждам (TX-RX) ? Адрес на коментара Сподели в други сайтове More sharing options...
Recommended Posts
Създайте нов акаунт или се впишете, за да коментирате
За да коментирате, трябва да имате регистрация
Създайте акаунт
Присъединете се към нашата общност. Регистрацията става бързо!
Регистрация на нов акаунтВход
Имате акаунт? Впишете се оттук.
Вписване